A man awaiting trial for his alleged role in the nation’s largest COVID scam is to this day billing the government millions for dubious services.
The man indicted in the Feeding Our Future scandal, in which Somali nationals billed the government to provide millions of non-existent meals for the needy, is currently operating multiple assisted living homes in which adults live and receive on-demand services at taxpayer expense. That’s according to Minnesota lawmaker Kristin Robbins, a Republican who chairs the House Fraud Prevention and State Agency Oversight Policy Committee, which was set up in response to more than a billion dollars of fraud in roughly the last six years.
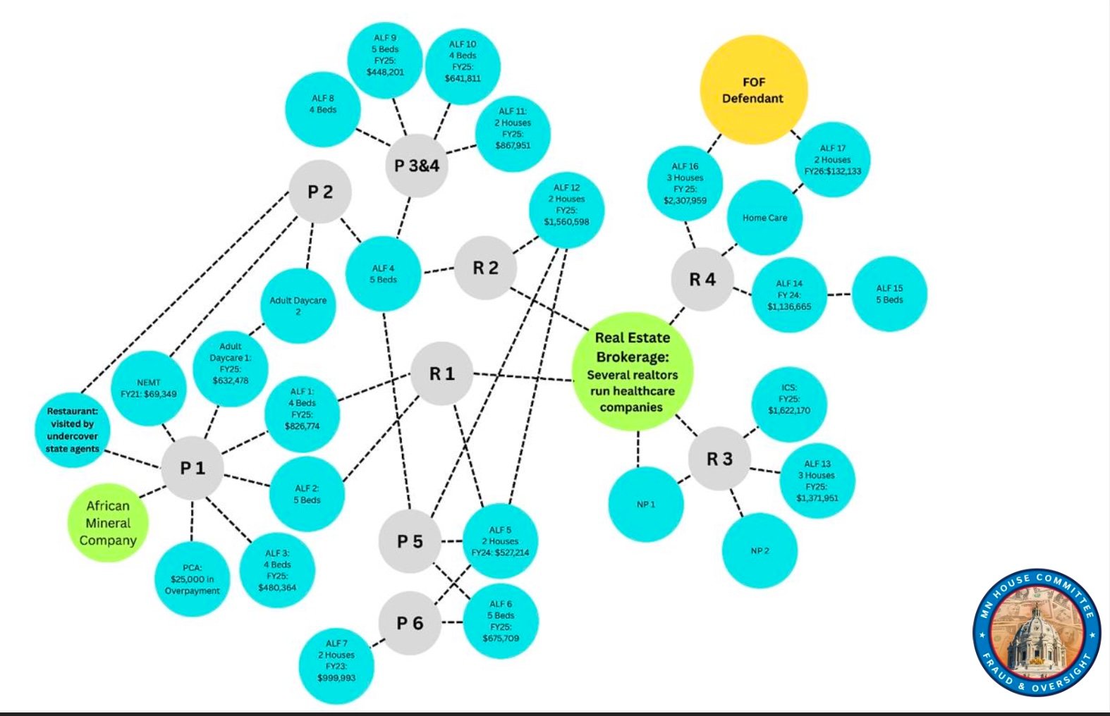
The person is Gandi Yusuf Mohamed, who later changed his name to Gandi Abdi Kediye. “In February 2024, this person was indicted and charged for $1.1 million in money laundering in Feeding Our Future,” Robbins said at a hearing. “This person was paid an additional $49 million for other state programs between 2019 and 2024. This person will have their trial in 2026.”
The suspected fraudster donated the maximum permitted campaign contribution of $2,500 to Minnesota’s Democrat attorney general Keith Ellison, according to a 2024 Minnesota Reformer article. That article quoted a Republican lawmaker explicitly calling on state authorities to review his contracts, yet he continued to operate. The federal Department of Justice said that Mohamed’s brother was also part of the Feeding Our Future scheme.
Robbins said her tiny committee, with only one researcher using public documents, had found evidence of a sprawling fraud scheme that the Walz administration and Ellison had apparently done nothing to stop. The inaction raises questions about how many safety-net programs are being exploited in the state and whether Minnesota’s Democrat governor Tim Walz has taken even basic steps to stop fraud.
One real estate broker handled the purchase of a large number of single-family homes, including on behalf of Mohamed, the Feeding Our Future defendant, that were then converted into assisted living facilities that billed Medicaid. One assisted living company used three houses owned by the defendant and operated by his wife through a different company. The wife recently purchased a fourth home, again using the realtor, to which the state granted a provisional license in September, her committee found.
“Incredibly, the Feeding Our Future defendant changed his name just months before he was indicted, and used that new name to purchase the two [assisted-living facility] homes [as a business referred to as] ALF 17, that the state has paid $132,000 this year. One was purchased using the same LLC that he’s indicted for money laundering” over, she said. “If we haven’t cross-checked people who are indicted to see what other services they’ve received, we have failed.”
Another realtor purchased multiple homes, and one recipient testified months ago that he was not getting medical services despite the owner billing $1.6 million to the government. The government shut down payments to him in one program, Integrated Community Supports, but he is still operating in the assisted living program.
Another person, who used one of the same realtors, runs a mining operation in Africa and a restaurant in Minneapolis that was shut down for illegal gambling. He used the same address as a building that purported to house 100 different health care companies. One property he owns has only four bedrooms, yet “got $826,000 last year and is on pace to double that,” Robbins said.
Christmas Sale – Get 40% off New DailyWire+ Annual Memberships
Another assisted living facility he purchased using cash and claimed it as his primary residence to avoid taxes, despite also claiming another home for that, she said: “That should be a basic internal control that is being flagged.”
One individual also purposed to operate an adult daycare center that billed $632,000 this year — at the same address as the African mine operator, suggesting the same home was being double-billed, she said.

Minnesota has historically provided generous government programs to help the elderly, sick, and needy. But after an explosion of immigrants from low-trust societies like Somalia, such programs have grown at a pace that defies common sense and threatens the ability to operate such programs.
Minnesota’s Department of Human Services Inspector General James Clark told the committee, “Medicaid is a trust-based system; we don’t have the technology or staff to look over everyone’s shoulder.”
The number of people providing “adult day care” has increased 43% in the last decade, even though the number of people requiring such care has only increased 7%, and there is typically a shortage of qualified health care workers, state officials acknowledged.
“Just yesterday, we announced that effective February 1, we will enact a two-year pause on adult day care licenses,” said Shireen Gandhi, the Minnesota Department of Human Services’ temporary commissioner.
Asked why the state would have approved so many providers for which there is no demand, Gandhi said she was pressured by “a whole host of legislators and providers.”
Clark said there was supposed to be a “needs assessment” required before new adult day care centers could be licensed, “but unfortunately, that was removed from the statute” by legislators.
He said as long as the spigots of Medicaid dollars are flowing, recovering fraudulent payouts is difficult If a provider pays kickbacks to a fake patient, both are in on the scam, and neither will talk.
Even as Walz acknowledged that fourteen programs that pushed the boundaries of what Medicaid is supposed to pay for using waivers from the federal government are at “high risk” of fraud, John Collins, Medicaid director at the Department of Human Services, said he did not even know the dollar figure of the growth in spending. “But it’s a very reasonable thing to ask,” he said.
Growth in payments for assisted living are 10 to 15 percent higher than growth in other programs, Robbins said. Democrat members suggested that could be because baby boomers are beginning to become elderly. Yet a county-by-county breakdown showed that almost all the growth came around Minneapolis, where Somalis are concentrated.
Minnesota Department of Health Commissioner Brooke Cunningham said “we are not currently aware of any credible allegations of fraud within the assisted living space.”
Robbins told The Daily Wire in a post-hearing interview that Cunningham’s claim was “shocking.”
“That would imply that they don’t have whistleblowers to their own agency, which is false,” Robbins said. “And they just opened their own whistleblower tip line.”
Democrats on the committee faulted Robbins for not sharing her whistleblower leads with Attorney General Ellison in addition to the U.S. Attorney. But Robbins said many of the whistleblowers only approached her as a last resort after being ignored by the Minnesota executive branch.
Gandhi, the Department of Human Services commissioner, said, “Fraud is not a partisan issue. People of all races, ages and incomes commit fraud.”
But Robbins told The Daily Wire that Democrats opposed the creation of an anti-fraud committee in the legislature, and that Walz’s Human Services head opposed the creation of a government-wide inspector general.
She said one reason Democrats have opposed rooting out fraud is that most of it is done by Somalis. “One reason the fraud mushroomed is when they raised concerns, they were told to be quiet because they didn’t want to be considered Islamophobic,” she said.
Somalis have outright used that as a get-out-of-jail-free card, with some Feeding our Future culprits suing the Department of Education on the grounds that it was racist, she said.
If Democrats won’t stop fraud, then big-government programs cease to become an option, she said: “We need to refocus on the original intent of Medicaid, which is health care for the elderly and disabled. If we refocus, we’d see more support and higher reimbursements for our hospitals.”
The high-risk programs involve expanding Medicaid beyond its intended scope using waivers granted by the federal government. One such program has been terminated after going through a 90-day federal process, Rollins said. Medicaid bills are split by the state and federal government, and the feds could demand that the state repay fraudulent funds, which could cripple the state, she said.
Nate Olsen, a disability advocate, became emotional at the hearing, faulting Walz for looking the other way at fraud to an extent that there could be no money left for taking care of Olsen’s disabled brother.
“Our governor is not doing anything to help us except to sit here and decide he wants to blame the president of the United States, who has nothing to do with this,” Olsen said. “There is a time to hold our governor accountable, and I’m not seeing it. This fraud is outrageous and I’m very scared for my little brother.”

.png)
.png)

